OT-0461TXN 104 61
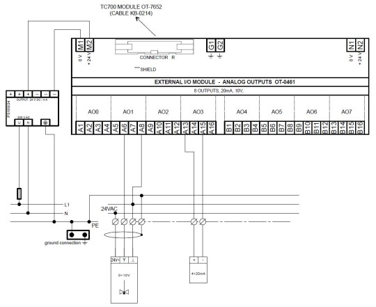
OT-0461, 8xAO (U, I), direkter Lastanschluss, Einzelstromversorgung 24V
| DI | |
|---|---|
| DO | |
| AI | |
| AO | |
| COM | |
| SENSOR |
| Bild | Produktvarianten | Variantenbeschreibung |
|---|---|---|
|
|
OT-0461 |
OT-0461, 8xAO (U, I), direkter Lastanschluss, Einzelstromversorgung 24V
| Bestellnummer | TXN 104 61 |
|---|---|
| Teco-Code | TXN 104 61 |
| Kategorien | TC700 - Zubehör für Erweiterungsmodule |
| Stichworte | - |
Keine Daten verfügbar.
Keine Daten verfügbar.
Keine Daten verfügbar.
Deutsch